6日,河南省教育厅、河南省气象局印发《关于在暴雨红色预警条件下实行停课措施的通知》,明确规定当地气象部门发布暴雨红色预警信号后,所在地各级教育行政部门要果断采取停课措施,对应区域内所有开展教育教学活动的幼儿园、中小学校、中等职业学校全面停课。
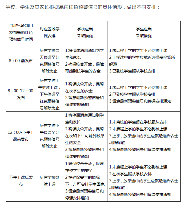
在明确停课标准方面,通知指出,气象灾害预警信号总体上分为蓝色、黄色、橙色和红色四个等级(Ⅳ、Ⅲ、Ⅱ、Ⅰ级),分别代表一般、较重、严重和特别严重。暴雨预警信号发布遵循“属地管理”的原则,由当地气象部门发布。当地气象部门发布暴雨红色预警信号后,所在地各级教育行政部门要果断采取停课措施,对应区域内所有开展教育教学活动的幼儿园、中小学校、中等职业学校(以下统称“学校”)全面停课,并严格落实《河南省暴雨红色预警信号停课安排指引》的要求。
在及时通报发布方面,通知强调,各级气象部门在正式发布暴雨红色预警信号时,要同时通报同级教育行政部门;发布暴雨红色预警信号后,当预警信号发生变更(包括降级或解除)时,要同步通报同级教育行政部门。各级气象部门要通过电视、电台、网站、短信、微信等渠道发布暴雨红色预警信号,同时发布同级教育行政部门的停课和复课通知;各级教育行政部门要通过各类媒体发布停课和复课通知。各地、各学校要提示学生和家长,在可能出现暴雨灾害时,及时通过多种渠道,密切留意暴雨红色预警信号发布情况,妥善采取应对措施。

各学校必须确保已制定并实施下列安排:
(一)学校制定应对暴雨红色预警停课安排应急预案,全面涵盖各项工作,妥善处置在暴雨红色预警条件下可能面对的各种情况,确保各项应急措施及联络机制切实可行,并充分征求教师、家长及其他有关方面的意见。
(二)如教育行政部门在上课前已宣布停课,学校应采取紧急措施,确保校舍开放并有足够的人员照顾可能到校的学生,妥善进行安排,在确保安全的情况下安排学生回家。
(三)如教育行政部门在上课时间宣布学校立即停课,学校应采取紧急措施,保障在校学生的安全,直至确保学生安全回家。教育部门宣布学校停课,并不代表学校须安排所有学生立即回家。
(四)在组织校内测验或考试时,如因暴雨红色预警条件下导致学生无法到校或迟到,学校应另行安排校内测验或考试。
(五)学校须加强科普宣传和教育,确保教师、学生及其家长等清楚本指引及学校制定的应急预案,促进全社会形成暴雨红色预警信号生效后自动停课的意识。
在完善保障措施方面,通知要求建立沟通机制,各级教育部门和气象部门要加强沟通协调,建立暴雨红色预警信号停课安排合作机制,每年定期召开联席会议,总结工作经验,分析存在问题,完善工作机制,并及时将有关工作开展情况报送上级教育行政和气象部门。健全预警机制,各级气象部门要加强对暴雨预警信号的研判,努力做到科学发布暴雨预警信号。各级教育部门要根据本地实际,制定应对暴雨红色预警信号停课实施细则,指导学校制定暴雨红色预警信号停课应急预案,加强科普宣教,促使广大学生、家长形成暴雨红色预警信号生效后自动停课的意识。完善联络机制,各级教育行政部门和气象部门要建立健全联络制度,明确具体联系人,专人负责联络工作。各级教育部门和学校要将联系方式汇总后反馈同级气象部门;各级气象部门要将联系人纳入气象决策短信平台,及时推送红色预警信号。要于每年4月1日前,对联系方式进行更新确认,确保省内学校应对暴雨红色预警工作高效运行。
凡注有"星岛中文网"或电头为"星岛中文网"的稿件,均为星岛中文网独家版权所有,未经许可不得转载或镜像;授权转载必须注明来源为"星岛中文网",并保留"星岛中文网"的电头。
精选 导读
女子穿高跟鞋单脚站立上演“练瑜伽式”骑车 交通
道路千万条,安全第一条。11月4日,有网友在广州的路上拍到惊人一幕。只见一位女子在花都地铁广场站迎宾大道马路上大秀车技,穿高跟鞋单脚
山东女子忘拉手刹致溜车 竟徒手将车推了回去
近日,山东女子忘拉手刹致溜车,徒手推回SUV的视频在网上热传,网友调侃:谁还敢惹女司机。据报道,11月4日,山东临沂一女子停车去开铁门,
济宁一小伙边骑电动车边双手玩手机 车头疯狂摆动
11月5日,山东济宁一年轻小伙一边骑电动车,一边低头双手玩手机,所幸路过司机好心提醒。视频中,这名小伙驾驶一辆两轮电动车,双手完全脱
浙江台州出现不明飞行物 空中出现多个亮点 专家
据报道,7月26日,有多名浙江台州网友发视频称,在空中看到不明飞行物,当时空中出现了多个亮点,排在一条直线上。网传视频中,这几个明亮
离谱!潮州一女孩从古茗奶茶喝出一只壁虎 还从嘴
喝奶茶喝出一只壁虎,而且还是从嘴里给拽了出来,这画面实在是太让人无法直视。据信号财经报道,7月26日,广东潮州,女孩称在古茗奶茶内喝